“我家孩子戴上眼鏡也看不清東西,這是怎么回事?”遇到這種情況,家長就要注意了!這可能是弱視“盯”上了您的孩子。
弱視是兒童發育過程中常見的眼病,也是導致患兒視力低下的一個重要因素。在前不久結束的第19屆世界近視眼大會上,它成為國內外眼科專家聚焦的重點。
弱視有哪些危害?怎么發現孩子弱視?今天,小編就跟大家詳細說說……
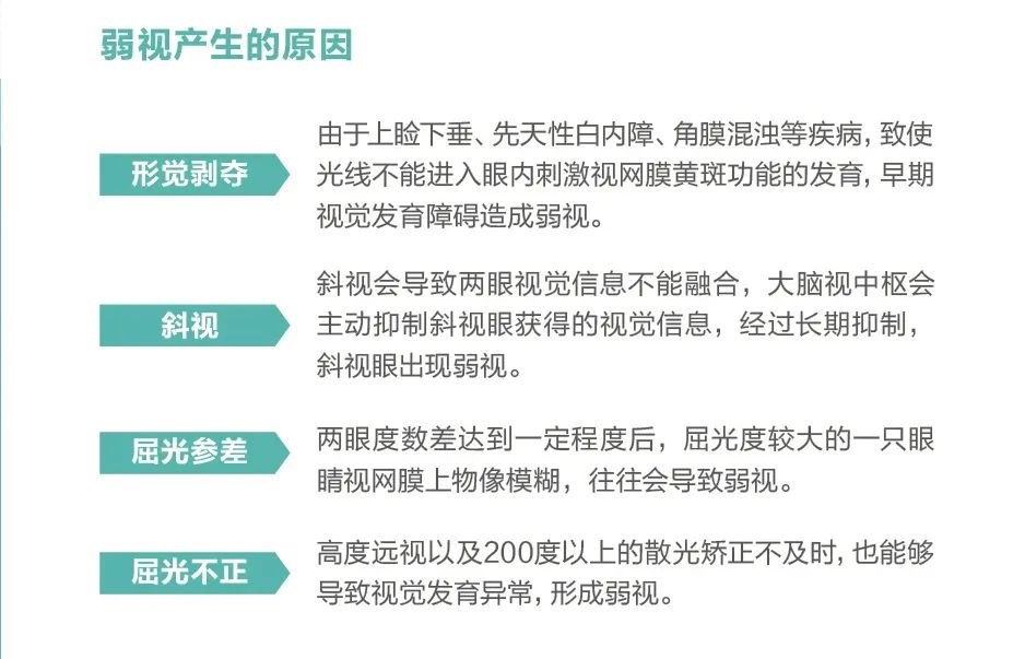
弱視是指視覺發育期由于異常的視覺經驗引起的單眼或雙眼zui佳矯正視力低于相應年齡的視力正常值,或雙眼視力相差2行以上,眼部檢查無器質性病變。

弱視的危害遠大于近視。通常包括導致視力低下、容易形成斜視、影響立體視覺、易出現視疲勞、影響心理健康等。
弱視會導致患者出現單眼或雙眼的視力減退,若患者未在視覺系統發育成熟前積極治療,視力缺陷則難以完全糾正,則有可能就會出現持續終生的視力低下。若是單眼弱視的患者,其可能會不自主地使用優勢眼,若長期使用一側眼視物,則可能會導致眼部肌肉失衡,從而產生斜視的情況弱視還會影響患者的立體視覺,導致患者對物體的空間定位出現異常,從而就易出現跌倒、摔跤等危險弱視本就視物比較困難,若出現長期使用眼睛、使用電子用品的情況,相比起正常人群,則更容易出現視物模糊、眼睛酸痛、眼睛發澀、發干等不適。因為弱視患者長期處于視力異常的狀態,異于常人,則可能會影響其心理健康發育,就可能會出現自卑、孤僻、焦慮、抑郁等不良情緒。

弱視患者的zui佳矯正視力會低于正常值。所以,家長可從這些蛛絲馬跡中發現孩子弱視:
愛爾眼科提醒:弱視如不及時治愈,將影響到孩子一生的前途和生活質量。弱視從病因上來說是孩子視覺發育障礙,因此在視覺發育過程中針對不同病因進行干預是可以治療的。治療的過程中,醫生通過有計劃的視覺訓練,刺激孩子眼球的正常發育,從而使弱視孩子的視覺發育趨于正常。目前,弱視的治療方式有:手術矯正、配戴屈光矯正眼鏡、遮蓋法、視覺訓練。不過,弱視治療是一個漫長的過程,且年齡越大弱視治療效果越差,因此要做到早發現、早診斷、早治療。通常,孩子3歲左右治療弱視成功率較高,12歲以后治療困難加大,需要付出更多努力才能提高視力。但是,即使是成人弱視,經過正規的治療,也可以提升視力及視功能,改善其生活質量。